Layout Control Buses
Introduction
As described in the section “Powering Locos and Layout Control”, layout wiring can become very complex if, for example, more than one loco is to be run on a DC layout or central control of points and signals is planned. The wiring can be simplified by the use of a control bus (sometimes known as a data highway of databus) and there are many different types available. The MERG Knowledge Base lists 17 different types but this article will concentrate on the most widely available ones.
All layout buses share the same concept.
Control of devices such as point motors, signals or mimic panel indicators and the collection of inputs from panel switches, track occupancy detectors and so on is by local electronic units and these are linked together by a bus cable, typically of two or three wires, and in some cases a two wire power cable.
Signals to and from the various devices pass along the bus wire and are acted upon as required. For example, a single mimic panel switch can throw a point motor, change the aspects of associated signals and also change a lamp on the panel to indicate the route set.
Some layout buses also feature a computer interface (usually USB) and enable a further level of control and automation via a suitable computer program.
Layout buses can be divided into two broad groups; self-contained, that can be used with either DC or DCC traction control and ones based on a DCC bus that can only be used with DCC traction control.
Terminology
On the British railway network the term “switch and crossings” is used to describe the movable section of track that guides trains from one track to another and “sets of points” describes the mechanical system that moves them.
However, in this Knowledge Base, we are discussing model railways not the 1:1 scale railway and here the term “Point” is widely understood to mean what should be strictly be called “switches and crossings” or occasionally “turnouts”. So to avoid confusion the term “point“ is used throughout these pages
Self-contained Layout Buses
MegaPoints Controllers - MultiPanel Processor
This is a completely plug-and-play system designed to enable model railway layouts to be controlled centrally by one or more mimic panels. It is not intended to be connected to a computer.
There are controller modules for the commonly used point motors and feed back modules for train-on-track and other indicators. The controller modules can be easily set up to work independently without the need to connect to a network but this limits their usefulness and layout control is enhanced by networking the controller and feedback modules with a MultiPanel Processor.
Once everything is linked together a mimic panel can be created with switches to control point motors and LEDs to show the status of points, track occupancy or other inputs. Expansion boards are available to enable up to 192 points and a corresponding number of LEDs to be controlled. This should be enough for most O Gauge laypouts.
There is also a smaller MiniPanel Controller that can control 12 point motors and 24 LEDs.
All components, LEDs, switches, network cables and so on are available pre-assembled so that an entire control system can be set up without the need for any soldering (or electronics knowledge).
MERG EzyBus
This is very similar to the MegaPoints system in that it is intended to simplify the construction and set up of a mimic panel for model railway layout control and the various modules are connected together with a data bus. The main difference is that the modules are only available in kit form and only to MERG members.
The output modules are designed for servo motor or mimic panel LED control and use of other types of point motor or relays would involve a small amount of additional electronics. This is very clearly explained in the EzyPoints Manual. Up to 12 outputs (point motors or LEDs) can be controlled. Like the MegaPoints system it does not include facilities for computer control.
MERG Cbus
MERG Cbus is a comprehensive system designed to both reduce the amount of wiring needed on a model railway and increase the control over its operation. It is only available to MERG members and the various modules are only available in kit form.
Cbus is derived from the industry standard CAN bus system original developed for vehicles. Because of their widespread use the CAN interface chips are inexpensive and widely available, as are the PIC microprocessors that control each module. The system architecture allows for up to 65,536 nodes (individual items capable of receiving or sending messages), this should be more than enough for most O Gauge layouts!
As can be seen from figure 3 the basic arrangement of Cbus is similar to those described in the first section. Producer modules generate signals that are passed around the network and are acted upon by the appropriate consumer module. At its simplest, Cbus enables point motors to controlled from a mimic panel and the status of various aspects of the layout to be shown by panel mounted LEDs.
However, this is only the beginning. There are at least 40 different Cbus modules, some available in complete kit form and some pcb only for advanced users. Modules include ones to drive different types of point motor, interfaces for PCs, Raspberry Pi and Arduinos to facilitate computer control, modules to drive relays and modules to connect with Rfid (Radio Frequency Identification) readers.
As can be seen from figure 3 there is also the option of DCC control with a range of DCC related modules include a command station, booster (constructable in 4.5 or 8.5 amp versions) and a Cbus based handheld throttle. The latter can issue commands over the Cbus network to throw points, set routes and so on in addition to driving locomotives.
New modules are continuously being developed and some modules can be used for different purposes depending on what firmware is install in the onboard micro-processor or how it is configured.
One example is the CANMIO, this is a 16 channel multi-input-output module that can be easily set up to control various combinations of servos and digital outputs and up to 16 inputs for train-on-track detectors and so on.
Cbus readily integrates with model railway control software such as JMRI and Rocrail and the use of either of these programs reduces the amount of hardware needed for some functions whilst also increasing the scope of layout control. For example, there is a Cbus module to control colour light signals by changing signal aspects in response to point position or track occupancy indicators, if Cbus is connected to a computer running JMRI, signal logic is run by the software and the signals can be connected to a general purpose consumer module without the need for the module to be setup specifically for signals.
MegaPoints Controllers - System 2
This is a commercial, ready built, plug and play Cbus system that is fully compatible with MERG Cbus and shares the same topography, it has modules for connecting to PCs and to DCC systems.
DCC Based Layout Buses
DCC
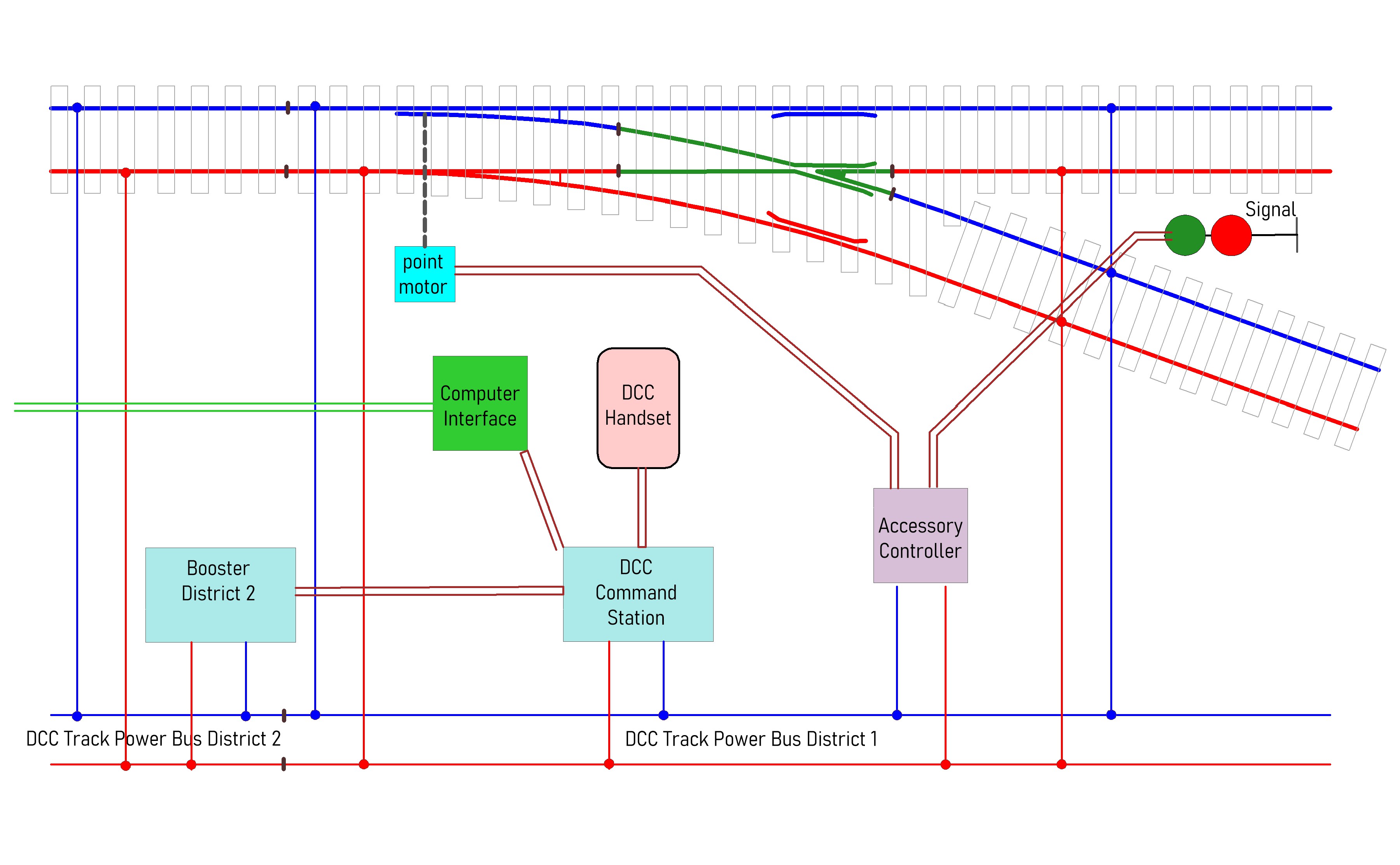
Figure 4 shows a basic DCC system. Accessory controllers and track power share the same two wire bus and this greatly simplifies wiring.
This are, however, two shortcomings with this system.
Firstly, the standard dcc bus is a one way system and data can only be sent from the command centre to accessory controllers (or locomotives) and not vice versa. Consequently it is not possible to use any devices such as train-on-track indicators that generate feedback with a DCC only bus. This would make it very difficult to achieve any level of layout control beyond throwing points and driving locomotives.
Secondly, sharing the track power and a lot of complex digital data in the same two wires is not necessarily reliable or trouble free.
The first shortcoming can be overcome by the use of RailCom. This is an extension to the DCC system that allows suitable RailCom enabled decoders (locomotive and accessory) to send signals back to the command station over the DCC power bus. A locomotive equipped with a RailCom compatible decoder can report its identity to a RailCom enabled occupancy detector so its location can be reported on a digital track diagram.
A fully RailCom equipped DCC system would be capable of being automated to a greater or lesser extent.
DCC with Feedback
A number of the manufacturers of DCC equipment have developed feedback buses and the general arrangement of these is shown in figure 5. This arrangement does achieve some separation of layout control data and track power by using a separate bus for each.
LocoNet is a bidirectional layout control bus developed by Digitrax and also used by Digikeijs, Uhlenbrock, Fleischmann/Roco, and others. It can be run round a layout to allow one or more throttles to be plugged in at once and also to receive feedback from train-on-track detectors and point position indicators.
XpressNet is the throttle bus used by Lenz and is very similar to Loconet. It also allows throttles to plugged in at different points round a layout and there is a range of feedback modules.
ECoSlink bus is used by Ecos and its train-on-track detectors can identifyRailCom equipped locomotives and report their location to the control system. Only one type of bus can be used on an individual layout but some manufacturers modules have several different types of network fitted.
For more information on DCC throttle networks (and DCC system generally) refer to the DCC Wiki. DCC Wiki
Wireless
Some DCC systems include the option of a wireless throttle network allowing the freedom to move round the layout while running trains.
Similarly, a layout connected to a computer running layout control software such as JMRI can be controlled wirelessly using a suitable app on a smart phone or tablet.
Cost Comparison
Comparison of the cost of setting up the control systems described above. The price shown (at Spring 2024 prices) is based on a model railway with 12 servo operated points controlled by a central mimic panel with LED indicator lights. The cost of servos and other incidental hardware is excluded.
| Manufacturer | System | Cost | DC | DCC | PC Interface |
|---|---|---|---|---|---|
| MegaPoints Controllers | Mini Panel | £175 | Yes | Yes | No |
| MERG | EzyBus | £40 | Yes | Yes | No |
| MERG | CBus | £55 | Yes | Yes | Yes |
| MegaPoints Controllers | System 2 | £150 | Yes | Yes | Yes |
| Various | LocoNet | £290 | No | Yes | Yes |







